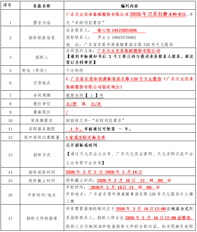
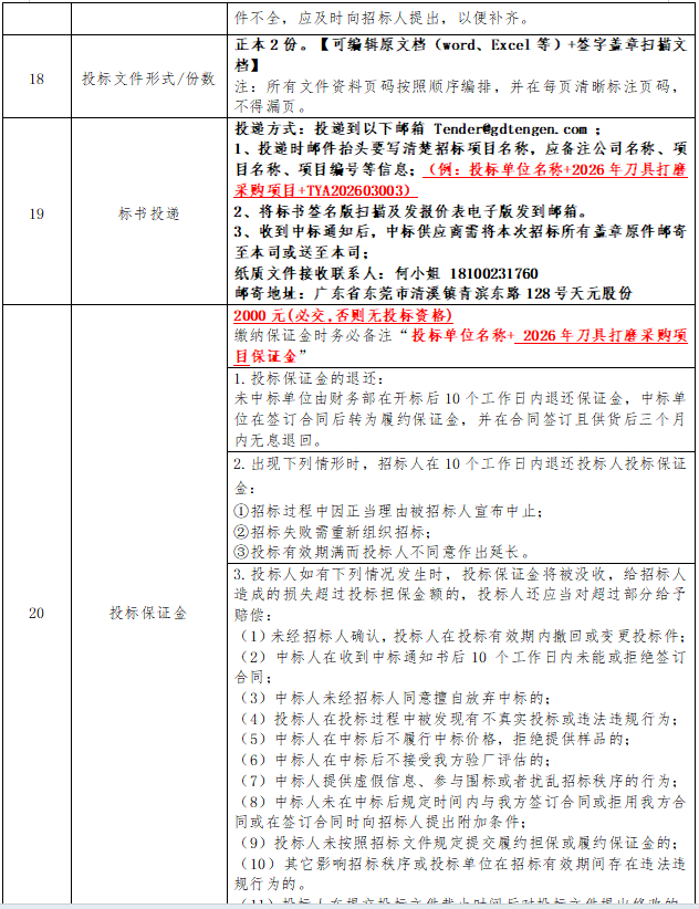
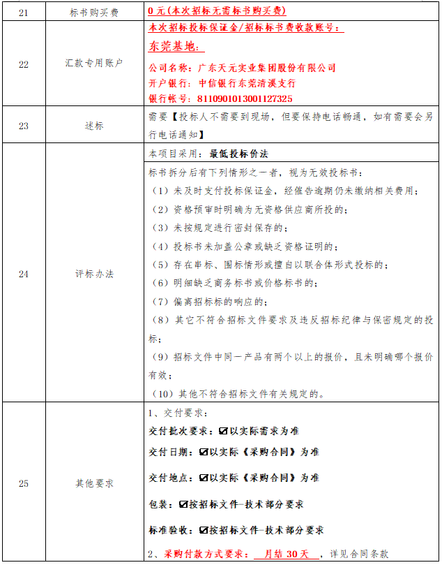
2026Äêµ¶¾ß´òÄ¥²É¹ºÐèÇóÏîÄ¿TYA202603003
Õбêͨ¸æ 2026Äê3ÔÂ2ÈÕ 68
×¢£º1¡¢±¾±êÊéµÄËùÓÐͶ±êÎļþÇëä¯ÀÀÖÁÎÄÕµײ¿É¨Ã踽¼þ¶þάÂë»ñÈ¡£¡£¡£¡£¡£¡£»£»£»£»£»
2¡¢Í¶µÝʱÐè°ÑÌîдºóµÄÔÎļþword°æ±¾ÓëÒѸÇÕµı¨¼Û¼òµ¥Æð·¢ÖÁÕбêÓÊÏäTender@gdtengen.com£»£»£»£»£»
µÚÒ»Õ Ͷ±êÈËÐëÖª




Ò»¡¢ÇåÁ®ÒªÇó
1.1Ͷ±êÈËÔÚÌõÔ¼²É¹ººÍʵÑéÀú³ÌÖÐÓ¦×ñÊØ¡¶ÖлªÈËÃñ¹²ºÍ¹úÕбêͶ±ê·¨¡·µÄÓйػ®¶¨£»£»£»£»£»ÈôÊÇÖбêÈËÔÚ±¾ÌõÔ¼µÄ¾ºÕùÖÐÓÐÃÓÀúÍÚ²ÆÐÐΪ£¬£¬£¬£¬£¬ÕбêÈ˽«×÷·ÏÆäÖбê×ʸñ£¬£¬£¬£¬£¬²¢ÁÐÈë±ùÇòÍ»ÆÆ(Öйú)ÓÐÏÞ¹«Ë¾¹ÙÍø¹©Ó¦É̺ÚÃûµ¥£¬£¬£¬£¬£¬ÓÀ²»ÏàÖú¡£¡£¡£¡£¡£¡£
1.2ÑϽûͶ±ê¹©Ó¦ÉÌÒÔÈκÎÐÎʽÓëÉú²ú²¿·Ö/ÖÊÁ¿²¿·ÖÖ±½ÓÏàͬ£¬£¬£¬£¬£¬ÐëҪʱӦÁìÏÈÏòͨ¸æÁªÏµÈËÉêÇëÏàͬ²¢¼û¸æÏêϸÏàͬÊÂÏ£¬£¬£¬£¬¾Ô޳ɺ󷽿ÉÏàͬ£¬£¬£¬£¬£¬Î¥·´ÕßÊÓΪð·¸Ïà¹ØÌõÀý£¬£¬£¬£¬£¬ÎÒ·½½«ÊÓÇéÐÎÓèÒÔ´¦·Ö¡£¡£¡£¡£¡£¡£
1.3 Ͷ±ê¹©Ó¦ÉÌÈçÓëÎÒ˾Éú²ú²¿·Ö/ÖÊÁ¿²¿·ÖÖ°Ô±±£´æË½È˹ØÏµ£¨ÈçÏàʶ/ÇׯÝ/Ò»¾ÏàÖú/Ò»¾¹ÍÓ¶£©£¬£¬£¬£¬£¬±ØÐèÆð¾¢±¨±¸£¬£¬£¬£¬£¬ÈçºóÐø·¢Ã÷½«Ö±½ÓÓ°ÏìÆÀ±êЧ¹û¼°ºóÐøÏàÖú¡£¡£¡£¡£¡£¡£
1.4¹©Ó¦ÉÌ·¢Ã÷ÕÐͶ±êÔ˶¯ÖÐÆäËû¹©Ó¦ÉÌ»òÎÒ·½Ö°Ô±±£´æÎ¥·¨Î¥¼ÍÐÐΪµÄ£¬£¬£¬£¬£¬¶¼ÓÐȨÏò±ùÇòÍ»ÆÆ(Öйú)ÓÐÏÞ¹«Ë¾¹ÙÍø¾ÙÐоٱ¨£¬£¬£¬£¬£¬¾Ù±¨ÓÊÏä
ÈçÏ£ºzxw@gdtengen.com
luosuling@gdtengen.com
µÚ¶þÕ ²É¹ºÏîĿҪÇó
Ò»¡¢²É¹ºÄÚÈݼ°Ïà¹ØÒªÇó
±¾ÏîĿΪ2026Äêµ¶¾ß´òÄ¥²É¹ºÏîÄ¿ÓÃÁ¿ÐèÇó²É¹º¡£¡£¡£¡£¡£¡£
¢Ù¶«Ý¸³§ÇøÏîÄ¿¹æÄ££º±¾´ÎÕб깲¼Æ1¸öÌõÔ¼°ü£¬£¬£¬£¬£¬×ܲɹºÔ¤¹ÀÁ¿Îª487°Ñ£¬£¬£¬£¬£¬ÏêϸÒÔÏÖʵ±¬·¢Îª×¼£¬£¬£¬£¬£¬ÏîÄ¿Çåµ¥ÈçÏ£º



±íÒ»£ºÐèÇóÃ÷ϸ
×¢£ºÏêϸ²É¹º½ð¶îÒÔÏÖʵӪҵ±¬·¢Á¿Îª×¼
ËÍ»õµØµã£º¹ã¶«Ê¡¶«Ý¸ÊÐÇåϪÕòÇà±õ¶«Â·128ºÅ±ùÇòÍ»ÆÆ(Öйú)ÓÐÏÞ¹«Ë¾¹ÙÍø¹É·Ý
¶þ¡¢Ð§À͹淶
1.Ͷ±êÈËÐèÌṩËÍ»õ¡¢³ö¾ß·¢Æ±µÈÒ»ÌõÁúЧÀÍ¡£¡£¡£¡£¡£¡£
2.ÑÏ¿áÆ¾Ö¤ÑùÆ·¾ÙÐÐÉú²ú£¬£¬£¬£¬£¬³ý·ÇÒªÇó»òÕßÔÞ³ÉÐ޸쬣¬£¬£¬£¬²»È»²»µÃ²úÆ·ÖÊÁ¿¾ÙÐÐÈκÎÐÎʽµÄÐ޸ġ£¡£¡£¡£¡£¡£
3.Ͷ±êÈËÐèÌṩÔöֵ˰רÓ÷¢Æ±£¨Ë°ÂÊ13%£©£¬£¬£¬£¬£¬ÌõÔ¼ÍÆÐÐʱ´úÈçÓö˰Âʱ任£¬£¬£¬£¬£¬ÌõÔ¼²»º¬Ë°½ð¶îÎȹ̣¬£¬£¬£¬£¬Ë«·½Æ¾Ö¤ÐÂ˰ÂÊÇ©ÊðÔö²¹ÐÒé¡£¡£¡£¡£¡£¡£
Èý¡¢ÒªÇóÄ¥Á·
1.ÕбêÈ«Àú³ÌÖÐÎÒ·½¿ÉÌṩÏÖ³¡Ñù°å£¬£¬£¬£¬£¬ÒâÏòͶ±êÈË¿ÉÀ´ÎÒ˾ÏòÖ¸¶¨ÓªÒµÁªÏµÈËÏÖ³¡Éó²éÒÔÉ϶ÔÓ¦µ¶¾ßÑù°å¼°Ïà¹ØÒªÇ󡣡£¡£¡£¡£¡£
ËÄ¡¢ÑéÊÕ±ê×¼
ÖÊÁ¿°´ÕбêÈ˵ÄÒªÇóÒÔ¼°¹ú¼Ò¡¢ÐÐÒµºÍµØ·½±ê×¼¾ÙÐÐÑéÊÕ£¬£¬£¬£¬£¬Èç¹ú¼ÒÓÐбê×¼³ǫ̈£¬£¬£¬£¬£¬ÔòÓ¦ÇкϹú¼ÒËù½ÒÏþµÄ×îа汾µÄÖÊÁ¿ºÍÊÖÒÕÒªÇ󡣡£¡£¡£¡£¡£Í¶±êÈ˲»µÃÒòбê×¼µÄʵÑéÒªÇó¼ÛÇ®µ÷½â¡£¡£¡£¡£¡£¡£ÏêϸÑéÊÕ±ê×¼ÈçÏ£º
1.°ü×°ÒªÇ󣺹©Ó¦ÉÌ×ÔÐаü×°£¬£¬£¬£¬£¬²»¿ÉÓÐÏûºÄ¡£¡£¡£¡£¡£¡£
2.À´ÁÏÑé»õ£º¢Ùµ¶ÈÐҪĥƽ£¬£¬£¬£¬£¬²»¿ÉÓÐÆéá«¡£¡£¡£¡£¡£¡£¢Ú²»¿ÉÄ¥ºý£¬£¬£¬£¬£¬µ¼Öµ¶ÈÐÈÝÒ×ÇãÛÝ¡£¡£¡£¡£¡£¡£
3.ÊýÄ¿ÅÌË㣺ÒÔÊÕ·¢ÊýĿΪ׼£»£»£»£»£»
4.ËÍ»õÒªÇ󣺹©Ó¦É̼縺ȡ»õËÍ»õÔË·Ñ¡£¡£¡£¡£¡£¡£
Îå¡¢ÖÊÁ¿ÎÊÌâÍË»»
ÈçÓö²úÆ·¼°ÖÊÁ¿ÎÊÌ⣬£¬£¬£¬£¬ÁªÏµ¹©Ó¦É̺ó24СʱÄÚÏìÓ¦£¬£¬£¬£¬£¬Ó°ÏìÉú²úµÄÐè°´ÌõÔ¼ÒªÇóÖØÐÂÅäËÍÒªËØ¡£¡£¡£¡£¡£¡£
Áù¡¢ÌõԼǩԼ¼°¸¶¿î·½·¨£¨¼ûÏêϸÒÔÏÂÌõÔ¼£©
µÚÈýÕ Ͷ±êÎļþÃûÌÃ
Ͷ±êÎļþÓ¦°üÀ¨µ«²»ÏÞÓÚÏÂÁÐÄÚÈÝ£º
£¨1£©Í¶±êÎļþ·âÃæ
£¨2£©Í¶±êÔÊÐíÊé
£¨3£©×ʸñ֤ʵ£¨Í¶±ê°ü¹Ü½ð¼°±êÊé·Ñ½ÉÄÉÆ¾Ö¤¸´Ó¡¼þ¡¢Í¶±êÈËÓÐÓõĹ«Ë¾ÓªÒµÖ´ÕÕ¸´Ó¡¼þ¡¢¿ª»§ÐÐÕË»§ÏêϸÐÅÏ¢£©
£¨4£©·¨¶¨´ú±íÈËÊÚȨÊé¡¢·¨ÈËÊÚȨ´ú±íÉí·ÝÖ¤£¨¸´Ó¡¼þ£©
£¨5£©¹ØÏµ±¨±¸±í
£¨6£©Í¶±êÈËÇåÁ®ÔÊÐíÊé
£¨7£©ÆäËüͶ±êÈËÒÔΪÐèÒªÌṩµÄ×ÊÁϺÍÓëÆÀÉóÆÀ·ÖÓйصÄ×ÊÁÏ£¨×ÔÄ⣬£¬£¬£¬£¬ÈçÉú²ú¹æÄ£¡¢×°±¸Ìõ¼þ¡¢ÏàÖúͬ°éµÈ£©
£¨8£©¹©Ó¦É̵÷ÅÌÎʾí
£¨9£©ÊÖÒÕ¹æ¸ñÆ«Àë±í£¨ÈôÓУ©
£¨10£©¶«Ý¸»ùµØ±¨¼ÛÇåµ¥
×¢£ºÇëɨÃèÏ·½¶þάÂëÏÂÔØ¸½¼þ»ñȡͶ±êÎļþ