2026Äê´øÂÁ¼Ð/²»´øÂÁ¼Ð·ÐÂÏðÆ¤²¼ÄêÓÃÁ¿ÐèÇó²É¹ºÏîÄ¿TYA202603005
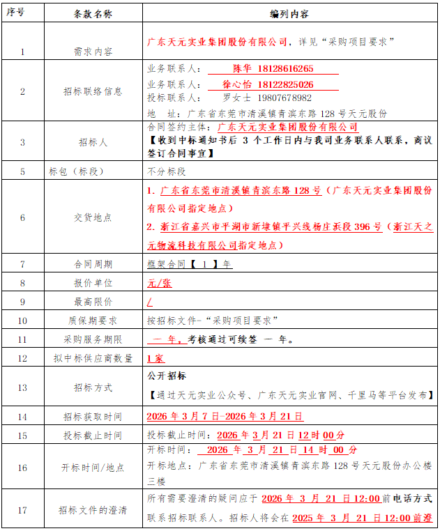
Õбêͨ¸æ 2026Äê3ÔÂ9ÈÕ 71
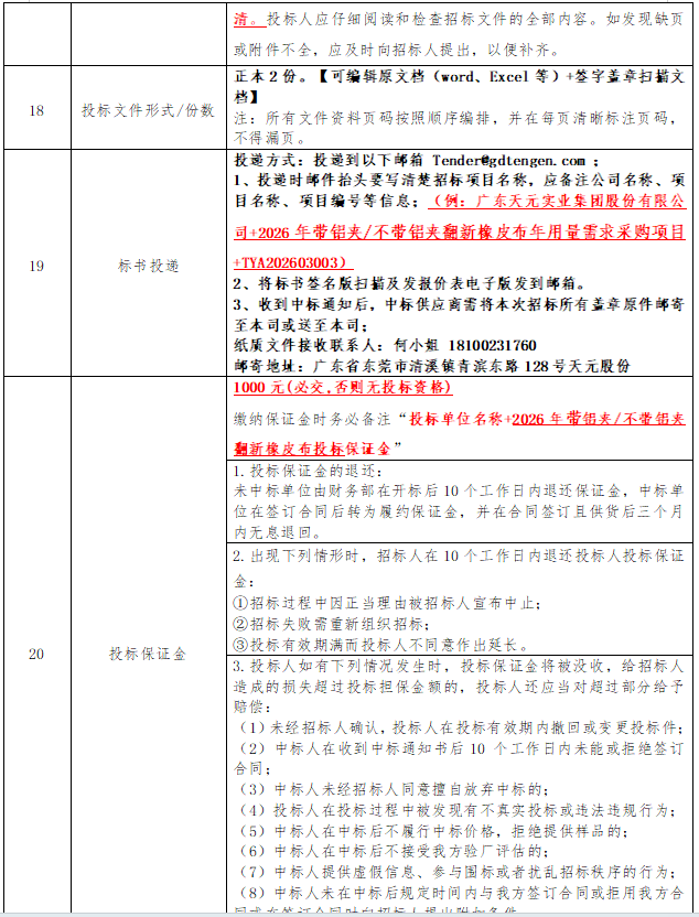
×¢£º1¡¢±¾±êÊéµÄËùÓÐͶ±êÎļþÇëä¯ÀÀÖÁÎÄÕµײ¿É¨Ã踽¼þ¶þάÂë»ñÈ¡£¡£¡£¡£¡£¡£»£»£»£»£»
2¡¢Í¶µÝʱÐè°ÑÌîдºóµÄÔÎļþword°æ±¾ÓëÒѸÇÕµı¨¼Û¼òµ¥Æð·¢ÖÁÕбêÓÊÏäTender@gdtengen.com£»£»£»£»£»
µÚÒ»Õ Ͷ±êÈËÐëÖª





Ò»¡¢ÇåÁ®ÒªÇó
1.1Ͷ±êÈËÔÚÌõÔ¼²É¹ººÍʵÑéÀú³ÌÖÐÓ¦×ñÊØ¡¶ÖлªÈËÃñ¹²ºÍ¹úÕбêͶ±ê·¨¡·µÄÓйػ®¶¨£»£»£»£»£»ÈôÊÇÖбêÈËÔÚ±¾ÌõÔ¼µÄ¾ºÕùÖÐÓÐÃÓÀúÍÚ²ÆÐÐΪ£¬£¬£¬£¬£¬£¬ÕбêÈ˽«×÷·ÏÆäÖбê×ʸñ£¬£¬£¬£¬£¬£¬²¢ÁÐÈë±ùÇòÍ»ÆÆ(Öйú)ÓÐÏÞ¹«Ë¾¹ÙÍø¹©Ó¦É̺ÚÃûµ¥£¬£¬£¬£¬£¬£¬ÓÀ²»ÏàÖú¡£¡£¡£¡£¡£¡£
1.2ÑϽûͶ±ê¹©Ó¦ÉÌÒÔÈκÎÐÎʽÓëÉú²ú²¿·Ö/ÖÊÁ¿²¿·ÖÖ±½ÓÏàͬ£¬£¬£¬£¬£¬£¬ÐëҪʱӦÁìÏÈÏòͨ¸æÁªÏµÈËÉêÇëÏàͬ²¢¼û¸æÏêϸÏàͬÊÂÏ£¬£¬£¬£¬£¬¾Ô޳ɺ󷽿ÉÏàͬ£¬£¬£¬£¬£¬£¬Î¥·´ÕßÊÓΪð·¸Ïà¹ØÌõÀý£¬£¬£¬£¬£¬£¬ÎÒ·½½«ÊÓÇéÐÎÓèÒÔ´¦·Ö¡£¡£¡£¡£¡£¡£
1.3 Ͷ±ê¹©Ó¦ÉÌÈçÓëÎÒ˾Éú²ú²¿·Ö/ÖÊÁ¿²¿·ÖÖ°Ô±±£´æË½È˹ØÏµ£¨ÈçÏàʶ/ÇׯÝ/Ò»¾ÏàÖú/Ò»¾¹ÍÓ¶£©£¬£¬£¬£¬£¬£¬±ØÐèÆð¾¢±¨±¸£¬£¬£¬£¬£¬£¬ÈçºóÐø·¢Ã÷½«Ö±½ÓÓ°ÏìÆÀ±êЧ¹û¼°ºóÐøÏàÖú¡£¡£¡£¡£¡£¡£
1.4¹©Ó¦ÉÌ·¢Ã÷ÕÐͶ±êÔ˶¯ÖÐÆäËû¹©Ó¦ÉÌ»òÎÒ·½Ö°Ô±±£´æÎ¥·¨Î¥¼ÍÐÐΪµÄ£¬£¬£¬£¬£¬£¬¶¼ÓÐȨÏò±ùÇòÍ»ÆÆ(Öйú)ÓÐÏÞ¹«Ë¾¹ÙÍø¾ÙÐоٱ¨£¬£¬£¬£¬£¬£¬¾Ù±¨ÓÊÏä
ÈçÏ£ºzxw@gdtengen.com
luosuling@gdtengen.com
µÚ¶þÕ ²É¹ºÏîĿҪÇó
Ò»¡¢²É¹ºÄÚÈݼ°Ïà¹ØÒªÇó
±¾ÏîĿΪ2026Äê´øÂÁ¼Ð/²»´øÂÁ¼Ð·ÐÂÏðÆ¤²¼²É¹º¡£¡£¡£¡£¡£¡£
¢Ù¶«Ý¸³§ÇøÏîÄ¿¹æÄ££º±¾´ÎÕб깲¼Æ1¸öÌõÔ¼°ü£¬£¬£¬£¬£¬£¬×ܲɹºÔ¤¹ÀÁ¿Îª560ÕÅ£¬£¬£¬£¬£¬£¬ÏîÄ¿Çåµ¥ÈçÏ£º

±íÒ»£º¶«Ý¸»ùµØ´øÂÁ¼Ð·ÐÂÏðÆ¤²¼/²»´øÂÁ¼Ð·ÐÂÏðÆ¤²¼Ã÷ϸ
ËÍ»õµØµã£º¹ã¶«±ùÇòÍ»ÆÆ(Öйú)ÓÐÏÞ¹«Ë¾¹ÙÍø-¹ã¶«Ê¡¶«Ý¸ÊÐÇåϪÕòÇà±õ¶«Â·128ºÅ
¢ÚÕã½³§ÇøÏîÄ¿¹æÄ££º±¾´ÎÕб깲¼Æ1¸öÌõÔ¼°ü£¬£¬£¬£¬£¬£¬×ܲɹºÔ¤¹ÀÁ¿Îª25ÕÅ£¬£¬£¬£¬£¬£¬ÏîÄ¿Çåµ¥ÈçÏ£º

±í¶þ£ºÕã½»ùµØ´øÂÁ¼Ð·ÐÂÏðÆ¤²¼/²»´øÂÁ¼Ð·ÐÂÏðÆ¤²¼Ã÷ϸ
ËÍ»õµØµã£ºÕã½ÌìÖ®Ôª-Õã½Ê¡¼ÎÐËÊÐÆ½ºþÊÐÐÂܤÕòƽÐËÏßÑîׯ亶Î396ºÅ
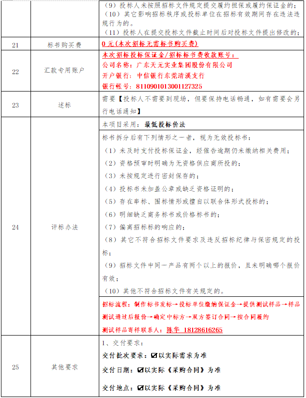
×¢£ºÏêϸ²É¹º½ð¶îÒÔÏÖʵӪҵ±¬·¢Á¿Îª×¼
¶þ¡¢Ð§À͹淶
1.Ͷ±êÈËÐèÌṩËÍ»õ¡¢³ö¾ß·¢Æ±µÈÒ»ÌõÁúЧÀÍ¡£¡£¡£¡£¡£¡£
2.ÑÏ¿áÆ¾Ö¤ÑùÆ·¾ÙÐÐÉú²ú£¬£¬£¬£¬£¬£¬³ý·ÇÒªÇó»òÕßÔÞ³ÉÐ޸쬣¬£¬£¬£¬£¬²»È»²»µÃ²úÆ·ÖÊÁ¿¾ÙÐÐÈκÎÐÎʽµÄÐ޸ġ£¡£¡£¡£¡£¡£
3.Ͷ±êÈËÐèÌṩÔöֵ˰רÓ÷¢Æ±£¨Ë°ÂÊ13%£©£¬£¬£¬£¬£¬£¬ÌõÔ¼ÍÆÐÐʱ´úÈçÓö˰Âʱ任£¬£¬£¬£¬£¬£¬ÌõÔ¼²»º¬Ë°½ð¶îÎȹ̣¬£¬£¬£¬£¬£¬Ë«·½Æ¾Ö¤ÐÂ˰ÂÊÇ©ÊðÔö²¹ÐÒé¡£¡£¡£¡£¡£¡£
Èý¡¢ÊÔÑùÄ¥Á·
1.ÕбêÈ«Àú³ÌÖÐÎÒ·½¿ÉÌṩÑùÆ·£¬£¬£¬£¬£¬£¬ÒâÏòͶ±êÈË¿ÉÀ´ÎÒ˾ÏòÖ¸¶¨ÓªÒµÁªÏµÈËÄÃÈ¡ÑùÆ·£¬£¬£¬£¬£¬£¬»òÓÉÎÒ˾ÓʵÝÑùÆ·¡£¡£¡£¡£¡£¡£
2.ÓÐͶ±êÒâÏòµÄͶ±ê·½ÏÈÌṩÑùÆ·²âÊÔ¼ÄÑù£¬£¬£¬£¬£¬£¬¹ó¹«Ë¾ÓÊÏäÔÚÊÕµ½ÊÔÑù¼°¸ñ֪ͨºó£¬£¬£¬£¬£¬£¬Èý¸öÊÂÇéÈÕÄÚÇëÍê³É±¨¼ÛÊÂÒË£¨Í¶µÝµ½ÒÔÏÂÓÊÏä Tender@gdtengen.com£©¡£¡£¡£¡£¡£¡£¹ØÓÚÑùÆ·¼ÄÑùµÈÈôÓÐÒÉÎÊÇëÓë³Â»ª18128616265 ÁªÏµ¡£¡£¡£¡£¡£¡£
ËÄ¡¢ÑéÊÕ±ê×¼
ÖÊÁ¿°´ÕбêÈ˵ÄÒªÇóÒÔ¼°¹ú¼Ò¡¢ÐÐÒµºÍµØ·½±ê×¼¾ÙÐÐÑéÊÕ£¬£¬£¬£¬£¬£¬Èç¹ú¼ÒÓÐбê×¼³ǫ̈£¬£¬£¬£¬£¬£¬ÔòÓ¦ÇкϹú¼ÒËù½ÒÏþµÄ×îа汾µÄÖÊÁ¿ºÍÊÖÒÕÒªÇ󡣡£¡£¡£¡£¡£Í¶±êÈ˲»µÃÒòбê×¼µÄʵÑéÒªÇó¼ÛÇ®µ÷½â¡£¡£¡£¡£¡£¡£ÏêϸÑéÊÕ±ê×¼ÈçÏ£º
1.°ü×°ÒªÇ󣺹©Ó¦ÉÌ×ÔÐаü×°£¬£¬£¬£¬£¬£¬Ã¿Åú×îС°ü×°ÐèÒªÓбêʶ¡£¡£¡£¡£¡£¡£
2.À´ÁÏÑé»õ£ºÕë¶ÔÖб귽ÿÅúÀ´ÁÏ£¬£¬£¬£¬£¬£¬Õб귽³é²é10%¾ÙÐÐÑé»õ£¬£¬£¬£¬£¬£¬Æ¾Ö¤ÌõÔ¼Ô¼¶¨ÃüĿǩÊÕ£¬£¬£¬£¬£¬£¬°´¹æ¸ñÉú²ú¡£¡£¡£¡£¡£¡£
3.ÊýÄ¿ÅÌË㣺ÒÔÏÖʵËÍ»õÊýΪ׼£»£»£»£»£»
4.ÖÊÁ¿ÒªÇ󣺵¯ÐÔÒªºÃ£¬£¬£¬£¬£¬£¬ÍâòƽÕû£¬£¬£¬£¬£¬£¬²»¿ÉÓÐɳÑÛ,°´¶©µ¥ÎïÁÏÃû³ÆÅäËÍ£¬£¬£¬£¬£¬£¬°´¹æ¸ñÉú²ú½»»õ£¬£¬£¬£¬£¬£¬ÒªÈ·±£ËÍ»õÖÊÁ¿Óë²âÊÔÑùƷǰºóÒ»Ö£¬£¬£¬£¬£¬£¬ÇкÏÎÒ˾ʹÓÃÐèÇó¼°ÐÐÒµ±ê×¼¡£¡£¡£¡£¡£¡£
Îå¡¢ÖÊÁ¿ÎÊÌâÍË»»
ÈçÓö²úÆ·¼°ÖÊÁ¿ÎÊÌ⣬£¬£¬£¬£¬£¬ÁªÏµ¹©Ó¦É̺ó24СʱÄÚÏìÓ¦£¬£¬£¬£¬£¬£¬Ó°ÏìÉú²úµÄÐè°´ÌõÔ¼ÒªÇóÖØÐÂÅäËÍÒªËØ¡£¡£¡£¡£¡£¡£
Áù¡¢ÌõԼǩԼ¼°¸¶¿î·½·¨£¨¼ûÏêϸÒÔÏÂÌõÔ¼£©
µÚÈýÕ Ͷ±êÎļþÃûÌÃ
Ͷ±êÎļþÓ¦°üÀ¨µ«²»ÏÞÓÚÏÂÁÐÄÚÈÝ£º
£¨1£©Í¶±êÎļþ·âÃæ
£¨2£©Í¶±êÔÊÐíÊé
£¨3£©×ʸñ֤ʵ£¨Í¶±ê°ü¹Ü½ð¼°±êÊé·Ñ½ÉÄÉÆ¾Ö¤¸´Ó¡¼þ¡¢Í¶±êÈËÓÐÓõĹ«Ë¾ÓªÒµÖ´ÕÕ¸´Ó¡¼þ¡¢¿ª»§ÐÐÕË»§ÏêϸÐÅÏ¢£©
£¨4£©·¨¶¨´ú±íÈËÊÚȨÊé¡¢·¨ÈËÊÚȨ´ú±íÉí·ÝÖ¤£¨¸´Ó¡¼þ£©
£¨5£©¹ØÏµ±¨±¸±í
£¨6£©Í¶±êÈËÇåÁ®ÔÊÐíÊé
£¨7£©ÆäËüͶ±êÈËÒÔΪÐèÒªÌṩµÄ×ÊÁϺÍÓëÆÀÉóÆÀ·ÖÓйصÄ×ÊÁÏ£¨×ÔÄ⣬£¬£¬£¬£¬£¬ÈçÉú²ú¹æÄ£¡¢×°±¸Ìõ¼þ¡¢ÏàÖúͬ°éµÈ£©
£¨8£©¹©Ó¦É̵÷ÅÌÎʾí
£¨9£©ÊÖÒÕ¹æ¸ñÆ«Àë±í£¨ÈôÓУ©
£¨10£©¶«Ý¸»ùµØ±¨¼ÛÇåµ¥
£¨11£©Õã½»ùµØ±¨¼ÛÇåµ¥
×¢£ºÇëɨÃèÏ·½¶þάÂëÏÂÔØ¸½¼þ»ñȡͶ±êÎļþ